Что включает в себя схема сточной системы
На этапе проектирования специалист обязан принимать во внимание большое количество нюансов. Чертёж должен включать в себя не только места нахождения узлов канализации, многих деталей, но и большое количество не менее важных сведений для монтажников. Такая информация потребуется для того, чтобы работникам было максимально комфортно читать проект
Поэтому в большинстве случаев обозначения наносятся в виде цифр или букв
Такая информация потребуется для того, чтобы работникам было максимально комфортно читать проект. Поэтому в большинстве случаев обозначения наносятся в виде цифр или букв.
Проект будущей канализации обязательно должен включать:
- план разводки труб, то есть системы поступления и отведения сточной воды;
- сведения о таблице колодцев;
- спецификацию проекта.
Помимо указанных сведений, на чертеже должно быть прорисовано много иной информации, которая принесёт пользу при оснащении канализационной системы в квартире или доме.
Проект канализации
Исключительно грамотный подход к составлению проектной документации позволит быть уверенным в том, что канализация будет исправно работать и не причинит неудобств жильцам, которые въедут в проектируемое здание. Воплотить поставленную задачу не имея навыков и опыта в сфере составления проектов крайне сложно. Поэтому заказать чертёж лучше у специалистов.
Сведения об элементах
Сведения об элементах, которыми обозначаются детали канализационной системы, должны обязательно вноситься в проектную документацию в виде цифр и букв. Такая информация считается общей для любых стандартных инженерных проектов.
На чертежах водопровод всегда обозначается «В0». При этом, труба, по которой течёт вода для питья и хозяйственных нужд, имеет маркировку «В1». Когда проект подразумевает наличие противопожарного водопровода, то на бумаге такая система обозначается индексом «В2». При возведении здания промышленного назначения индекс водопроводных труб на чертеже выглядит как «В4». Говоря иными словами, все элементы системы, относящиеся к водоснабжению, получают отметку «В».
Элементы разметки водопровода и канализации
Материал для трубопровода
Подбор материала для устройства подземных коммуникаций – один из главных моментов в составлении проекта внутреннего и наружного водоснабжения и канализации жилых зданий. Необходимо, чтобы они хорошо противостояли коррозии, действию твердых взвесей и окружающей среды. В СНиПе рассмотрена возможность использования следующих труб:

Подбор материала
- Полиэтиленовых;
- поливинилхлоридных;
- полипропиленовых;
- стальных;
- чугунных;
- железобетонных;
- асбестоцементных;
- керамических
- стеклянных.
Использование последних допускается нормами, но только в исключительных ситуациях.
Железобетонные трубы
Используются в безнапорных сетях. Они, как правило, имеют большой диаметр, устойчивы к внешним воздействиям, а также нагрузкам на сжатие и растяжение. Их можно использовать для отвода стоков от промышленных зданий, основная область применения – городская канализация с большим объемом стоков.
Асбестоцементные трубы
Можно использовать не только в безнапорных, но и напорных сетях. Материал хорошо выдерживает нагрузки и с трудом поддается воздействию. В результате взаимодействия с водной средой его прочность только увеличивается.
Стальные трубы, хоть и предусмотрены СНиП, но используются редко для подземных канализаций, так как подвержены коррозии.
Чугунные трубы
Широко распространенный вариант. Долгое время использовался только этот материал, срок его эксплуатации доходит до 80 лет. Это очень прочные трубы, которые не подвержены коррозии. Применяются в основном для прокладки городских сетей, но иногда используются и в частном строительстве. К минусам можно отнести внутреннюю шероховатость, которая способствует наростов из твердых частиц, содержащихся в жидкости, большую массу изделия и высокую стоимость вследствие особенностей производства чугуна по ГОСТу.
Полимерные трубы
Стали распространены в последнее время. Они выполняются из полиэтилена, поливинилхлорида или полипропилена. Эти изделия легкие, хорошо выдерживают нагрузки, поэтому их используют в напорных и безнапорных сетях. К преимуществам также можно отнести их легкость и относительно небольшую стоимость.
Основной недостаток труб ПВХ – небольшой диапазон, при которых они сохраняют свои эксплуатационные свойства. Они плохо выносят высокие и низкие температуры, поэтому при устройстве трубопроводов ПВХ необходимо предусмотреть теплоизоляцию. Трубы ПВХ редко используются для устройства наружных инженерных сетей, но они прекрасно себя проявляют при монтаже внутреннего водопровода и канализации.
ВОДОПРОВОД И КАНАЛИЗАЦИЯ
РАБОЧИЕ ЧЕРТЕЖИ
Издание официальное
ИПК ИЗДАТЕЛЬСТВО СТАНДАРТОВ Москва
Система проектной документации для строительства ВОДОПРОВОД И КАНАЛИЗАЦИЯ Рабочие чертежи
System of design documents for construction. Water supply and sewerage.
Working drawings
ГОСТ
21.601-79
Дата введения 01.01.81
Настоящий стандарт устанавливает состав и правила выполнения рабочих чертежей внутренних водопровода и канализации (в том числе бытового горячего водоснабжения) зданий и сооружений всех отраслей промышленности и народного хозяйства.
Стандарт не распространяется на правила оформления технологических рабочих чертежей сооружений водоподготовки и очистки сточных вод.
1. ОБЩИЕ ТРЕБОВАНИЯ
1.1. Рабочие чертежи водопровода и канализации выполняют в соответствии с требованиями настоящего стандарта и других стандартов Системы проектной документации для строительства (СПДС).
1.2. В рабочие чертежи водопровода и канализации включают:
— основной комплект рабочих чертежей марки ВК;
— чертежи общих видов нестандартных (нетиповых) конструкций систем водопровода и канализации (далее — системы);
— ведомость потребности в материалах для систем.
(Измененная редакция, Изм. № 1).
1.3. В состав основного комплекта рабочих чертежей марки ВК включают:
— общие данные;
— чертежи (планы и схемы) систем;
— чертежи (планы, разрезы и схемы) установок систем.
Допускается совмещение чертежей марки ВК с чертежами внутреннего газопровода.
1.4. Для обозначения систем принимают буквенно-цифровые обозначения по ГОСТ 21.206. Установкам систем присваивают обозначение, состоящее из номера установки в пределах системы и обозначения системы (например, 1В6, 2В6).
1.5. В наименованиях вводов водопровода и выпусков канализации на планах, фрагментах и узлах, а также на схемах указывают обозначение системы и номер ввода (выпуска) в пределах системы, например: Ввод В1—1, Ввод В1—2, Выпуск К1—1, Выпуск К1—2.
Стояки систем обозначают маркой «Ст» с добавлением обозначения системы и порядкового номера стояка в пределах системы, например: Ст В1—1, Ст В1—2.
В необходимых случаях допускается проставлять порядковые номера санитарных приборов (независимо от назначения и типа прибора), пожарных и поливочных кранов, водосточных воронок или указывать на схемах систем позиционные обозначения, приведенные в спецификации систем.
1.6. Обозначение диаметра трубопровода наносят на полке линии-выноски.
В случае, когда на полке линии-выноски наносят буквенно-цифровое
обозначение трубопровода, диаметр трубопровода указывают под полкой линии-выноски (черт. 1).
В!
‘ Ф25
Черт. 1
Издание официальное Перепечатка воспрещена
Издательство стандартов, 1979 ИПК Издательство стандартов, 2002
2. ОБЩИЕ ДАННЫЕ
2.1. В состав общих данных по рабочим чертежам марки ВК в дополнение к данным, предусмотренным ГОСТ 21.101, включают:
— данные по производственному водопотреблению и водоотведению;
— спецификацию систем.
2.2. Данные по производственному водопотреблению и водоотведению выполняют в виде таблицы по форме 1.
При заполнении таблицы данные по производственному водопотреблению и водоотведению приводят для каждой системы в отдельности. Наименования систем в таблице «из хозяйственно-питьевого водопровода», «из производственного водопровода», «в бытовую канализацию», «в производственную канализацию» приведены для примера, в конкретных случаях их указывают в соответствии с проектными данными.
Форма 1
Особенности составления схем и чертежей
Сантехнические обозначения условных символов различных узлов используются как в схемах объекта, так и его чертежах. И тот и другой вид графического отображения коммуникаций, в целом, выполняет одну и ту же задачу — создание рабочего проекта, являющегося основным документом при проведении строительных работ.
Схема — это замысел, начало всего, чаще всего основанное на определённой технической задаче. Она выполняется на любом носителе, включая простой блокнот. Все элементы предстоящего проектирования здесь могут быть зафиксированы совсем условно, лишь с обозначением монтажных узлов и их коммуникативных связей на объекте. Например, вот так:

Однако более информативными являются схемы, где указана проекция конструируемых коммуникаций и условные обозначения всех предполагаемых узлов. В зависимости от необходимости в схемах используется два типа проекций — двухмерные и трёхмерные (isometric).
Двухмерные (аксонометрические) схемы позволяют представить объект в двух плоскостях: по длине и высоте или по длине и ширине:

Изометрическая проекция более информативна. Она даёт возможность сразу оценить рабочую площадь по длине, ширине и высоте:

Ещё более наглядным для конструктора является трёхмерное изображение в компьютерном формате 3D. С его помощью значительно проще выдержать масштаб и необходимые размеры.
Наличие всех размеров во всех трёх плоскостях, выполненных в заданном масштабе, превращает подробно и аккуратно выполненную схему в чертёж. Все чертежи в строительных проектах выполняются на бумаге. Это делает их более удобными для использования на объектах. На крупных стройках, оснащённых компьютерами, информация дублируется на специальных сайтах с возможностью просмотра каждого чертёжного участка в 3D.
Важны также спецификация предлагаемых чертежей, в частности данные о колодцах, имеющихся на строительном объекте, а также топографии местности. Кроме того, в проект включаются все сертифицированные материалы, необходимые для проведения работ. Все условные обозначения на чертежах должны соответствовать ГОСТу. В ином случае в точности выполнить монтажные работы будет невозможно. Необходимо также учесть и требования СПДС (система проектной документации для строительства) по разработке и учёту документации, предназначенной для того, чтобы производить установку сантехники на строительных объектах. Только таким образом можно приобрести уверенность, что водоснабжение дома и его канализация будут работать эффективно и безопасно.
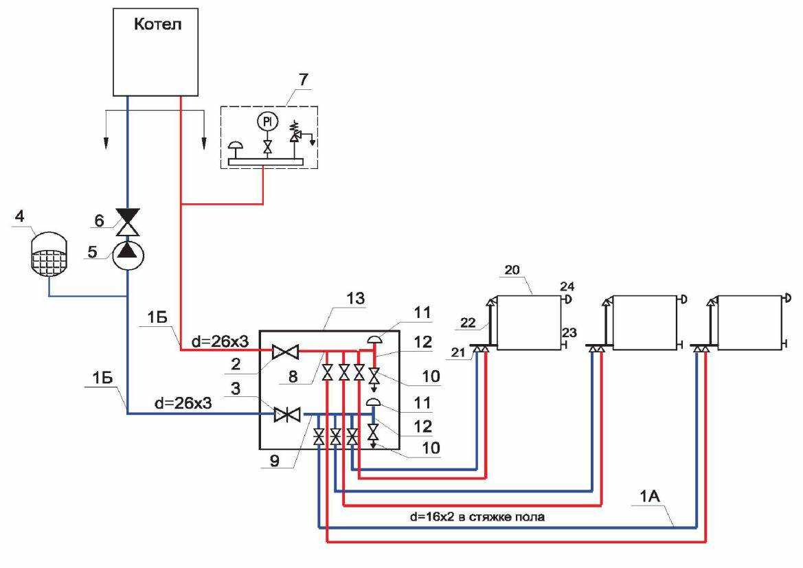
Схема двухтрубного радиаторного отопления помещений одноэтажного дома или квартиры

<DIV><IMG style=»POSITION: absolute; LEFT: -9999px» alt=»» src=»https://mc.yandex.ru/watch/8100424″></DIV>
Класс системы отопления – Эконом Плюс Ручное регулирование температуры в помещениях. Лучевая двухтрубная разводка. Две и более веток отопления. Нижнее подключение радиаторов
Преимущества системы отопления:
Простота монтажа и настройки. Эстетичный вид помещений в связи с отсутствием видимых трубопроводов. Система гидравлически устойчива.
Недостатки системы отопления:
Только ручное регулирование температуры в помещениях. Насос не защищен от перегрузки. Расход труб выше, чем при горизонтальной и вертикальной разводке. Необходимость укладки трубопроводов в стяжке и гофрокожухе или утеплителе.
Условия эксплуатации системы отопления:
Давление в системе отопления — до 2,5 бар Температура системы отопления — до 90°С. Дельта температур (разница между температурой подачи и обратки) 20°С. Площадь отапливаемого помещения — до 250м2. Мощность системы отопления — до 30 кВт.
Длина подающего трубопровода от коллектора до последнего радиатора — не более 30м.
Спецификация основных материалов и оборудования:
1А.Труба металлопластиковая d=16×2 (метраж в зависимости от технической необходимости. При условии использования труб из других материалов — полипропилен d=20мм, медь d=15мм) -не более 60м на радиатор. 1Б.Труба металлопластиковая d=26×3-(метраж в зависимости от технической необходимости. При условии использования труб из других материалов — полипропилен d=32мм, медь d=22мм) -по месту. 2.Кран шаровой 1″-1. 3.Вентиль прямоточный 1″-1. 4.Бак мембранный для отопления, 24 литра-1. 5.Насос циркуляционный с комплектом гаек- Wilo Star RS 25/6 (или другого производителя с напором в 6м)-1. 6.Клапан обратный 1″-1. 7.Группа безопасности до 50квт 1″-1. 8.Коллектор с отсечными кранами (гребенка) 1″xl/2″- по количеству выходов (веток отопления). 9.Коллектор с регулировочными вентилями (гребенка) l»xl/2″-по количеству выходов (веток отопления). 10.Кран дренажный 1/2″-2. 11.Воздухоотводчик автоматический 1/2″-1. 12.Тройник коллекторный 1′х 1/2″х З/8″-2. 13.Шкаф распределительный-1. 14.Соединитель для трубы 16×2,0 (или другого диаметра — в зависимости от используемых труб)-по количеству выходов. 15.Клапан отсекающий для монтажа воздухоотводчика 1/2″-1. 16.Переходник 1/2″(ВР)хЗ/8″ (HP)-2. 17.Пара кронштейнов для коллекторов-комплект. 18.Кожух гофрированный ПНД 16(25)-по месту. 19.Воздухоотводчик ручной 1/2″- по месту (в зависимости от количества радиаторов). 20. Радиаторы отопления — в зависимости от потребностей помещения. 21.Узел нижнего подключения радиатора -по месту (в зависимости от количества радиаторов). 22.Соединительная труба-по месту. 23.Пробка радиаторная 1″-по месту (в зависимости от количества радиаторов). 24.Воздухоотводчик ручной 1/2″-по месту (в зависимости от количества радиаторов). 25.Футорка радиаторная 1″ х 1/2″-(в зависимости от количества радиаторов). 26.Соединитель 16 (2,0) (или другого диаметра — в зависимости от используемых труб)-по месту.
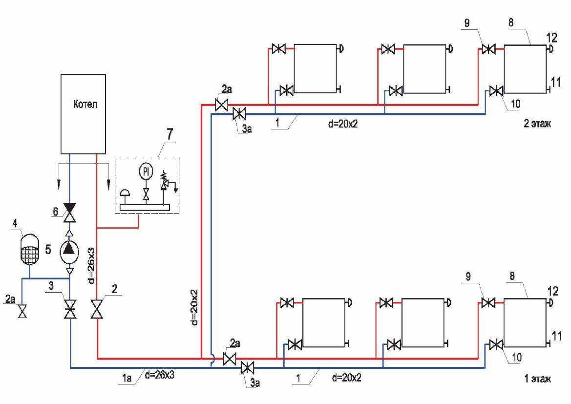
Схема радиаторного отопления двухэтажного дома
Условные знаки на чертежах для водопроводов
Перед разработкой проекта водоснабжения какого-либо здания и, в частности, загородного дома выявляется вся группа факторов, которая может повлиять на функционирование водопроводной системы.
Процесс создания проекта проходит несколько этапов:
- Исходя из общего количества водопотребляющих точек в доме и на участке рассчитывается максимальная нагрузка на систему подачи воды.
- Разрабатываются методы компенсации водоснабжения при понижении давления в центральной или локальной сети.
- Составляется чертёж.
- Производится подбор оборудования по выбранной схеме.
Чтобы правильно разместить условные обозначения водопровода на чертежах проектируемого объекта проектировщику нужно представить, из каких элементов состоит система водоснабжения. Число водопроводных элементов и материал, из которых изготовлена сантехническая арматура, может быть различным по стоимости и качеству, но принципиально это ничего не меняет.Смотреть видео
Условные обозначения схем трубопроводов и соответствующая им комплектация водопроводной системы во всех случаях остаются по составу примерно следующими:
- скважина (или иной источник);
- насос;
- накопительный резервуар с тройником;
- две отводные трубы: одна — для домашнего водоснабжения, другая — для технического (сад, огород);
- система фильтрации воды для дома с тройником;
- две отводные трубы: одна — для холодной воды, другая — для горячей.
Условные графические обозначения трубопроводов направлены на то, чтобы показать систему разводки труб горячей и холодной воды.
Холодная вода
от тройника системы фильтрации поступает в коллектор, установленный в доме. Оттуда распределяется по трубам на имеющиеся сантехнические точки.
Горячая вода
подводится к нагревателю и затем точно также разводится по точкам. Наглядно это демонстрирует данная схема:
Классификация канализационных трубопроводов
Инженерные сети водоотведения делятся по назначению и способу отведения стоков.
Трубопроводы выполняют разные задачи, по ним текут стоки, собираемые из различных источников. В строительстве сетей водоотведения используют разные типы труб различных диаметров. По назначению канализационные трубопроводы делят:
- производственные;
- хозяйственно-бытовые №1;
- ливневые №2(для талых и дождевых вод).
Типы наружных сетей
Для индивидуального строительства актуальна хозяйственно-бытовые и ливневые коммуникации, их чаще всего устраивают владельцы на своих участках. После, подсоединяется к городским коллекторам, которые находятся в ведении коммунальных служб.
Разделяют два вида отвода стоков:
- самоточный;
- принудительный (с использованием насосов).
Самоточный слив осуществляется только за счет уклона трубопровода, тогда как для принудительной канализации используются насосы. Второй вариант оправдан, когда сток вод в септик затруднен, например, когда дом расположен слишком далеко от отстойника. В таком случае обустраивается сборный колодец, в который помещается насос. Такая мера позволяет не допустить застаивание вод в коммуникациях, что приводит к заиливанию, появлению неприятного запаха и заторов.
Для осуществления надежности инженерных сетей предлагается несколько способов:
- дублирование трубопроводов, чтобы была возможность переключиться на дополнительные трубы;
- закладывание диаметра канализации с запасом;
- современная система электроснабжения, запасной источник питания.
Канализация и требования к этой системе
Внутренние канализационные системы принято делить на:
- Бытовую. Эта система канализации осуществляет отвод сточных вод от различных сантехнических приборов, которые располагаются в предназначенных для проживания постройках.
- Производственную. Для вывода вод на предприятиях разнообразной направленности.
- Объединённую. Представляет собой совокупность двух вышеупомянутых систем.
- Внутренние водостоки. Нужны для отвода жидких атмосферных осадков с крыш построек.
На производствах имеется возможность осуществлять объединение сразу нескольких типов канализации. Приспособления для гигиенических целей, а также для приёма отходов, которые были получены в процессе производства, должны быть оснащены гидравлическими затворами. Это обязательное мероприятие. Оснащение канализационных конструкций всеми специальными приборами должно соответствовать нормам и порядкам и выполнятся с соблюдением техники безопасности.

Канализационные системы также обустраиваются в соответствии с санитарными нормами
Внутренняя канализация
По СНиП — трубопроводы, которые выполняют функцию транспортировки сточных вод от сантехнических приборов должны быть закрытого типа.
Как правило, составляющие канализационных магистралей монтируются прямолинейно. Для того, чтобы изменять форму общей конструкции канализационных систем, применяют специальные соединительные устройства. Участок отводного трубопровода, расположенного в горизонтальном направлении, не подлежит смене уклона.
Для того, чтобы прикрепить отводящие детали к расположенному в подвале или другом помещении технического типа стояку, используют крестовины и тройники (содержащие четыре и три ответвления соответственно). Прикрепление отводной трубы от ванны к стояку должно осуществляться с помощью косых крестовин. В горизонтальной плоскости не разрешается применять крестовины прямого типа.
Для канализационных конструкций предусматриваются трубы, обладающие определёнными техническими характеристиками: прочность, сопротивляемость к коррозийным воздействиям, а также экономической рентабельностью. По всем этим показателям выбирают такие типы труб:
- для конструкций с самотечным отводом жидкости применяют трубы из чугуна, асбестоцементного материала, бетона, железа;
- для напорных конструкций подходят трубы: напорные из чугуна, железобетонные, пластмассовые, асбестоцементные.
Детали, с помощью которых происходит объединение отдельных составляющих трубопроводов между собой, необходимо применять соблюдая технические нормы, действующие в данный момент.

Напорная канализация внутреннего типа может быть смонтирована из пластиковых труб
Типы монтажа внутренних канализационных систем
- открытый. При таком типе канализационная магистраль проходит: под полом, в подвалах и других помещениях технической направленности;
- скрытый. Этот тип подразумевает монтаж специальных перекрытий, которые скрывают трубы. К таким перекрытиям относятся: панели, борозды стен (штробы), колонны и т. д.
При необходимом расчёте рабочих нагрузок на трубы, допускается прокладка изделий из пластмассы под полом здания.
Проектирование канализации и водоснабжения
Данные системы играют очень большую роль в жизни людей. От того насколько правильно будет составлен чертеж канализации и водоснабжения, зависит комфорт жителей дома, а также благоустроенность помещений. Системы водоотвода играют особую роль. Некоторые считают, что ничего сложного в установки канализационной системы нет, но, на самом деле, составление ее проекта — это очень большая, трудоемкая и ответственная работа. Если допустить хотя бы малейшую ошибку, то она обязательно себя проявит. Иногда доходит до того, что неточности проектирования приводят к тому, что дом оказывается непригодным для жизни.
Канализационная система нужна для того, чтобы удалять из каждой квартиры отработанные жидкости и некоторые твердые отходы. Чаще всего они имеют очень неприятные запахи, поэтому проект системы водоотведения составляется с учетом всех норм, правил гигиены и благоустройства жилых помещений. Через канализацию проходят и твердые элементы, и жиры, и большое количество ливневых вод. Это говорит о том, что система должна быть надежной, чтобы качественно выполнять свое основное предназначение на протяжении всего установленного периода эксплуатации.
Но никто не защищен от форс-мажорных ситуаций. Поэтому и проект канализации должен быть рассчитан таким образом, чтобы в случае непредвиденных обстоятельств и каких-либо поломок можно было бы все быстро исправить.
Система водоотведения является очень важной для любого дома — как многоэтажного, так и частного. Ее задачей является выведение сточных вод в специальные водоемы
Очень важно спроектировать систему так, чтобы загрязненные жидкости не попадали в грунт. В противном случае может возникнуть угроза санитарно-эпидемиологической опасности на всей окрестной территории.
Проектирование системы водоснабжения является не менее сложной и очень ответственной задачей.
т также существуют свои нормы и правила. Чаще всего система водоснабжения и канализации проектируется еще на этапе начала строительства здания. Но бывает и так, что подвести воду и сделать водоотвод необходимо в уже готовом доме. Чаще всего подобное встречается в старом фонде и в частном секторе. При составлении таких чертежей существуют свои особенности. Для каждого случая выполняются решения в индивидуальном порядке.
Стоит заметить, что даже в самом простом на первый взгляд случае имеется масса нюансов, которые необходимо обязательно учитывать. Поэтому при составлении чертежа и проекта водоснабжения и канализации для жилого дома стоит обратиться к профессионалам. Специалисты точно знают, как правильно и безопасно обеспечить дом водой и выводить отработанные воды из помещения.
Особенности условных обозначений на схеме
Для того чтобы правильно разместить систему водоснабжения и канализации, необходимо составить предварительный чертеж. Для каждого типа помещения он будет разным. Более того, специалисты всегда учитывают и особенности дома, и географическое положение, и количество помещений, куда будет поставляться, и откуда будет выходить вода. Нюансов в этом деле много, но всегда перед началом работ создается схема, на основании которой и будут проводиться дальнейшие работы.
При выполнении чертежей должны быть использованы общепринятые обозначения. Это условные символы, по которым любому мастеру удастся легко прочитать ту или иную схему, даже самую сложную.
Обозначения, которые используются для составления чертежей системы водоснабжения и канализации, регламентированы документами СНиП и ГОСТ. Применять другие условные изображения недопустимо. Существует целый список допустимых символов, при помощи которых можно составить подробную схему того, как вода будет поступать в дом и выводиться из него.
Каждый специалист знает о том, как правильно составлять чертежи с использованием условных обозначений. Для этого существуют и специальные программы, к примеру, «Автокад». Здесь допускается применение всех элементов, которые одобряет ГОСТ. Но нужно учитывать, что создание качественной и правильной схемы системы подвода и вывода воды из дома является задачей достаточно сложной. Тут недопустимы никакие погрешности, поэтому, если опыта работы в таком деле нет, стоит доверить создание чертежа профессионалам.
При планировании проекта с помощью условных обозначений мастер указывает точки ввода горячей, холодной воды, расположение сантехнических приборов и вывод канализации.
Определение аксонометрической схемы отопления
Аксонометрия – это один из разделов прикладного черчения, который изучает, рассматривает и предоставляет возможность получить достаточно точные изображения любых предметов в двух- или трех проекциях. Прямоугольная аксонометрическая проекция – это когда прямые, которые проецируют изображение предмета, расположены перпендикулярно аксонометрической плоскости проекции. Прямоугольная проекция включает в себя изометрическую и диметрическую. Если угол проекции не равен 90°, то такая проекция называется косоугольной аксонометрической. Она же включает в себя фронтальную диметрическую и триметрическую проекции.

Коллекторная разводка в косоугольной аксонометрической проекции
Отсюда следует, что аксонометрическая отопительная схема – это любая схема любого отопления много- или мало этажного дома, выполненная в аксонометрии, а не в одной плоскости. Это помогает более наглядно представить себе разводку и другие элементы системы отопления в реальном измерении. При таком подходе к отображению элементов отопления проецирование каждого объекта выполняется следующим образом:
- Элемент располагается на схеме соответственно всем трем осям координат;
- Определяется «картинная плоскость» – на нее будет проецироваться элемент. При этом «картинная плоскость» не должна проходить параллельно ни одной из координатных осей;
- Проецируемый узел или элемент полностью переносится на схему.
Требования к составлению чертежей отопительных и других систем жилого или промышленного здания определены в ГОСТ 21.602-2003. Все отопительные элементы и узлы согласно ГОСТ имеют свои обозначения: это маркировка и порядковый номер, включенные в чертеж. Используются следующие обозначения:
| Элемент или узел | Маркировка |
| Отопительный стояк | Ст |
| Главный отопительный стояк | Гст |
| Компенсатор | К |
| Горизонтальная трубная разводка | ГВ |
| Термометр | Т |
| Манометр | Р |

Фрагмент ГОСТ 21.206-93 по обозначениям труб и трубопроводных соединений
Согласно ГОСТ 21.206-93 системы трубопроводов обозначаются графически. Это относится к таким узлам:
- Общий трубопровод;
- Вертикальный стояк, направленный вниз;
- Вертикальный стояк, направленный вверх;
- Гибкий трубопровод;
- Трубное пересечение без соединения;
- Простое соединение трубопровода или его элементов;
- Соединение трубопровода или его элементов фланцевое;
- Муфтовое резьбовое соединение;
- Муфтовое соединение быстроразъемное;
- Раструбное соединение.
Аксонометрическая схема
| Рабочие чертежи узлов трубопроводов. |
Аксонометрические схемы и рабочие чертежи узлов технологических трубопроводов, как правило, разрабатываются для объектов, имеющих большое количество трубопроводов и сложную технологическую разводку, для труб с диаметром условного прохода 50 мм и выше.
Аксонометрическая схема газопровода ( рис. 51) дополняет планы и разрезы и представляет собой сеть трубопроводов, вычерченную без стен. Схема обычно вычерчивается без масштаба и поэтому не может быть использована для подсчета длин трубопроводов. По схеме уточняется направление трубопроводов относительно плана и разреза, уточняются диаметры труб. По схеме получают представление о всей сети, о положении запорной арматуры, деталей и взаимной связи элементов.
Аксонометрические схемы дают наглядное представление о расположении трубопроводов водоснабжения в зданий, о диаметрах труб и направлении их уклонов, о местоположении переходных муфт, запорных вентилей, задвижек, кранов и другой арматуры на трубопроводах, а также о местах спусков воды из систем водоснабжения.
| Аксонометрическая схема сложного узла трубопроводов ( фронтальная косоугольная изометрия. |
Подобные аксонометрические схемы довольно несложно выполнить; вместе с тем они весьма полезны при конструировании опор для сложных узлов трубопроводов, а также помогают избежать ошибок при рабочем проектировании.
| Планы сетей канализации. |
Аксонометрические схемы канализационных сетей не делают, а дают разрезы по канализационным трубам, питающим каждый канализационный стояк. На рис. 228 приведен чертеж разреза по канализационным трубам канализационного стояка КС-П.
Аксонометрические схемы подающих и обратных трубопроводов ( верхняя и нижняя разводки) изображены на фиг. На схемах показаны запорные вентили, задвижки, переходные муфты и воздухосборник и проставлены диаметры труб в миллиметрах. Уклоны труб указаны стрелками. Главный стояк заканчивается воздухосборником, в котором собирается воздух, попавший из теплофикационной сети.
Если аксонометрические схемы воздуховодов имеются в проекте, составлять их вторично не следует. В этом случае целесообразно лишь внести в проектные схемы необходимые уточнения, обусловленные произведенными замерами.
Пример аксонометрической схемы системы вытяжной вентиляции ВЗ столярной мастерской учебно-производственного комбината приведен на рисунке 18.29. Система обеспечивает отсосы от трех станков и напольный. Пылевой вентилятор типа ЦП7 — 40 № 5, исполнение Б мощностью 7 5 кВт обеспечивает работу системы, выброс опилок и стружки в циклон типа Ц-800, воздуха — в атмосферу.
Вычерчивают аксонометрическую схему сети с нанесением на ней циркуляционных труб. При этом в жилых зданиях с чис лом этажей до 4 включительно ( если не проектируются поло-генцесушители) следует предусматривать только магистральные циркуляционные трубы, во всех прочих случаях Циркуляцию делают и в стояках.
| Планы I ( а и II ( б этажей, план подвала ( в и план чердака ( г с нанесением элементов системы отопления ( римские цифры в кружках — номера стояков. |
Вычерчивают принципиальную аксонометрическую схему системы отопления. Стояки, которые затеняют чертеж, могут быть вынесены, а на схеме показаны гол.
По аксонометрической схеме и приложению 3 определяют коэффициенты местных сопротивлений для каждого участка. Местное сопротивление относят к тому из смежных участков, на котором скорость воздуха больше.
Арматура и прочие элементы трубопроводов
Согласно нормативной документации все коммуникации, относящиеся к теплосетям, следует оснащать запорной и регулирующей арматурой и необходимыми измерительными устройствами.
При этом их настройка должна соответствовать требуемым параметрам. К примеру, уровень давления в защитном устройстве не может превышать расчетную величину более, чем на 10%. В случае функционирования трубопровода на пониженном давлении нужно настраивать предохранительные приборы в соответствии с условиями эксплуатации объекта.
Важным моментом является оснащение защитных клапанов отводящими элементами, чтобы имелась возможность при срабатывании защиты перенаправлять среду. Отводящие коммуникации необходимо изолировать на случай сильных морозов и оснастить конструкцией для слива конденсата. На корпусах всей арматуры должны присутствовать соответствующие обозначения.
Маркировка содержит:
- товарный знак компании-производителя;
- размер диаметра (Ду) условного прохода;
- нормативную величину давления и температуры перемещаемой среды;
- направление передвижения пара или воды;
- марку стали.
Применение в повседневной жизни
Большинство людей не сталкиваются в обиходе с топографической съемкой. Чаще всего удел чтения, расшифровки и составления подобных карт достается картографам и строителям, причем наиболее востребованной считается топосъемка инженерных коммуникаций.
Условные обозначения инженерных сетей на топосъемке являются обязательным условием их объективности. Сюда входят телефонные сети, водопровод, линии электропередач, газопровод и иные коммуникации.
Условные обозначения на топосъемке инженерных коммуникаций осуществляются линейным способом – прямыми сплошными или штриховыми линиями:
- все надземные действующие трубопроводы и коммуникации обозначаются прямой сплошной линией толщиной 0,3 мм;
- все проектные, поврежденные либо недействующие надземные коммуникации обозначаются пунктирной линией толщиной 0,2 мм;
- все подземные коммуникации обозначаются пунктирной линией.

В местах пересечения с другими объектами или коммуникациями, возле рамки (не реже, чем через каждые 5 см) в линию, обозначающую инженерную коммуникацию, интегрируют буквенное обозначение, которое характеризует транспортируемый материал (продукт).
Буква определяет характер коммуникаций:
- Литера Г подразумевает, что инженерная сеть транспортирует газ, обозначение газопровода на топосъемке может осуществляться сплошной (для надземных) и прерывистой (для подземного способа прокладки) линиями;
- В – водопровод, сплошной или прерывистой будет линия, также зависит от способа проведения коммуникаций;
- Т – теплотрасса;
- Н – нефтепровод;
- К – канализация.
Часто подобную информацию в топографическом плане подают максимально информативно, указывают давление в магистралях (газ), материал и толщину труб, количество проводов и напряжение в ЛЭП.
По этой причине нередко на обозначениях к первой заглавной литере добавляют пояснительную букву меньшего регистра или цифры. Например, обозначение Кл на топосъемке обозначает: канализация ливневая, в свою очередь схожее обозначение кб на топосъемке будет подразумевать уже бытовую канализацию.




























